骏马启新沐杏林|让我们一起来解锁寒假里杏小护们的“烟火与书香”吧
时光流转,暖意未散。伴随着新春的烟火与假期的欢声,护理学院的寒假系列活动在充实与感动中落下帷幕。从烟火氤氲的厨房到笔墨飘香的书桌,从镜头里的新春风物到笔下的专业知识,杏小护们以热情与坚持,为这个寒假镌刻下独特的“烟火与书香”印记。此刻,让我们共同回顾这段交织着生活温度与成长力量的时光,重温那些“马”力满满的精彩瞬间!
一、金马踏春,留存新春烟火
春风策马至,年味满盈怀。这个寒假,杏小护们以心为笔,以影为证,将马年新春的万象风物,悉数珍藏于时光信笺。
我们踏春而行,在山川湖海间捡拾诗意,在烟火厨房里烹制温情。大家化身生活记录家,循着新春的足迹定格美好:有人奔赴雪原旷野,用镜头定格一路风光;有人奔赴雪原旷野定格风光,有人围坐灶台细品团圆暖意,有人将灯会流光、福字新韵、璀璨烟花一一珍藏入册。这些热气腾腾的瞬间,是岁月赠予的礼物,更是我们以热爱奔赴生活的最好证明。愿这份烟火气常留心间,成为我们奔赴杏林山海的温暖底气。
揭晓时刻到!是谁用小镜头装下了整个新年?快来看看你有没有上榜~(排名不分先后)
潘凌杉 管天怡陈融韩恩琪潘月朗张颖霍欣雨 母一池廖丹阳丁辰姜佳言 周乐妍

2023级1班潘凌杉

2024级中本班管天怡

2023级1班陈融

2024级1班韩恩琪

2024级1班潘月朗

2024级研究生班张颖

2024级1班霍欣雨

2024级2班母一池

2025级2班廖丹阳

25级3班丁辰

2024级2班姜佳言

2024级1班周乐妍
二、金马踏春,耕读笔墨书香
新春烟火气正在悄悄消散,寒假看似短暂却充实,因为杏小护们以各自的方式为这个寒假着墨添彩,那么现在就让我们循着墨香的踪迹,去探寻那些在静谧中拔节生长的时光——那里有笔尖划过纸面的沙沙声;有与知识默然相对的温柔;更有独属于个人却无比辽阔的远方。
当晨曦漫过书桌,当台灯晕开夜色,那些被翻阅的书页、被勾勒的要点、被记录的心绪,都在无声汇聚成河。不为比学赶超,只是青春的时光太贵重,岂能辜负这个可以慢慢生长的冬天?从重点知识的反复背诵,到专业书籍的细心研读;从思维导图的精心梳理,到章节总结的无懈可击——每一滴坚持的汗水,都是与自己未来的约定;每一次笔下的挥洒,都为自己的理想埋下一颗蕴含着无限生机的种子。
寒假时间的留白,有这样一群勤勉的杏小护用笔墨写意——以下是本次“学习打卡”活动的优秀作品获奖名单(排名不分先后):
23护本1班 陈融,23护本1班,周奕安,25护本1班 陈欧娅,25护一本1班 程方娴
优秀作品展示:


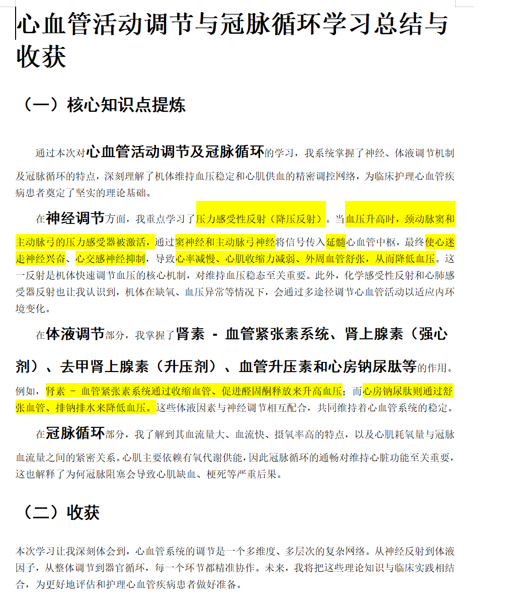
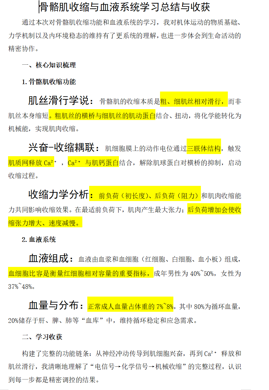
23护本1班 陈融 —— 笔尖下的脉络,绽放出思维之花。


23护本1班 周奕安 —— 精心绘制思维导图,与知识温柔对话。


25护本1班 陈欧娅 —— 笔记和收获总结,打造通往更广阔世界的阶梯。


25护一本1班 程方娴 ——重点内容认真标注,力求遇见更好的自己。
金马昂首辞旧岁,杏林春暖又逢春。
寒假的奋斗故事已装订成册而新学期的学习篇章正肆意挥洒。愿这些在冬日里默默积蓄的光,照亮即将启程的路;愿每一份安静而笃定的努力,都能在未来一路生花。
2026是马年,那么今年就让我们继续以梦为马,不负韶华。在护理的道路上,携手奔赴每一场山海。
【获奖礼品领取通知】
恭喜以上同学在寒假系列活动中荣获优秀作品奖!
请获奖同学扫码加入下方通知群,后续礼品领取的具体时间、地点及相关安排将在群内统一发布,请留意群内消息!



